
1、改变精子和胚胎运行路线
子宫腺肌病患者子宫体积增大,子宫肌层增厚会使子宫腔形态发生改变。这就像本来需要两天走完的路程,一下子多出一天的距离,从而改变精子和胚胎的运行动线,导致着床失败。
2、子宫异常蠕动
子宫腺肌症会影响子宫收缩的频率、时间和幅度,影响精子运送和胚胎种植。
3、种植窗改变
有文献研究发现,47.2%子宫腺肌病患者种植窗子宫内膜处于非容受期改变,这个比例远远高于非腺肌病患者21.6%。许多种植窗口期的内膜标志物在子宫腺肌病患者都出现异常表达,降低了内膜对胚胎的容受性。
4、内膜蜕膜化不良
内膜表面氧化自由基增加,内膜的孤儿核受体表达下降,引起内膜蜕膜化不良,影响胚胎种植和发育,导致早期流产增加。
5、免疫被过度激活
子宫腺肌病的内膜中人类白细胞抗原-G(HLA-G)和白介素10表达增高,自然杀伤细胞毒性被激活,巨噬细胞表达改变增加免疫攻击效应,影响胚胎着床。
6、流产、早产等不良妊娠
子宫腺肌病患者妊娠后子宫质硬纤维化,妊娠期宫腔扩张受限,宫腔压力高,还有炎性因子如前列腺素的释放,增加子宫腺肌病患者流产、早产、胎膜早破的风险。
1、年龄因素
年龄因素可以说是影响试管婴儿最重要的因素之一,我们都知道女性的最佳生育时间是24-29岁,因为在这段时间内,女性的身体状况是最健康的,包括子宫内部孕育生命的环境以及卵子的质量等都是最优质的时期,因此这个时间做试管婴儿成功率会比较高。
2、疾病因素
女性的不孕原因若较为单一,试管婴儿的成功率较高。年龄较大或有复杂的疾病历史(如严重的子宫内膜异位症、多囊卵巢综合征)的患者,成功率可能会降低。
3、染色体问题
有些夫妻患有原发不孕或有不良妊娠史,而这些夫妻中可能有染色体存在着正常变异型。这些夫妻虽然也是可以通过试管婴儿技术来达到受孕的目的,但是失败率和流产率会比较高。
4、子宫内环境
子宫内膜的健康状况直接影响胚胎着床,任何损伤或病变都可能降低成功率。
在辅助生殖领域,不少夫妻会遇到这样的困惑:夫妻双方染色体检查结果正常,可胚胎却出现染色体异常,导致无法移植或移植后流产。这背后究竟是怎么回事呢?
胚胎染色体异常,主要是染色体在分裂、重新组合时,出现缺失、易位、数目增多或重复等情况。即便夫妻染色体正常,胚胎也有染色体异常的可能。其原因主要有以下几方面:
1、年龄因素:母亲 35 岁、父亲 40 岁以上,胎儿染色体异常风险明显增加。生殖细胞老化,受外界因素影响多,细胞分裂时易出现染色体不分离。40 岁借助辅助生殖受孕的妇女,胚染异常发生率为 60% ,大于 42 岁更是高达 75% 以上。
2、精子问题:精子头部异常,可能存在染色体结构异常和非整倍体。精子 DNA 碎片率≥30% 时,完整性低,碎片率越高,胎停、流产风险越大。
3、饮食与线粒体异常:不健康饮食或代谢异常,会使线粒体功能受损。精卵染色体分离需能量,线粒体功能异常会导致能量不足,增加染色体异常几率。
4、其他因素:内分泌异常、免疫因素、维生素 D 缺乏,以及长期接触有毒物质、辐射、化学药物等环境因素,都可能致使胚胎染色体异常。
面对这些问题,我们可以采取相应的预防措施:
1、改善线粒体功能:精卵染色体减数分裂依赖线粒体供能,可使用如 shawkea 红景天这样的线粒体优化剂,它能增强机体抗氧化、清除自由基,调节能量代谢。
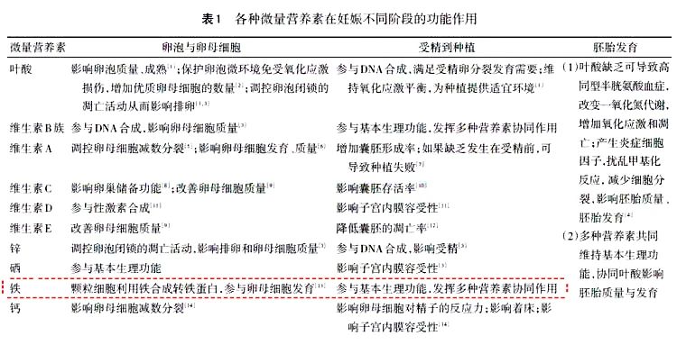
2、补充营养:补充叶酸、维 A、钙、锌等微量营养素,能改善卵子质量,减少减数分裂异常。
3、治疗相关疾病:在医生指导下,治疗内分泌、免疫异常及男性精液异常问题。
4、养成良好生活习惯:保持健康饮食、充足睡眠、适度锻炼,戒烟戒酒,远离不良环境。
5、借助医学技术:植入前胚胎遗传学检测(PGT),即第三代试管婴儿技术,可筛选正常胚胎移植,提高妊娠率,降低不良妊娠风险。
目前,医学上对胚胎染色体异常尚无有效治疗方法,提前预防至关重要。若您在生殖备孕方面有疑问,欢迎随时联系我们,愿您早日迎来好孕。
在备孕的旅程中,饮食是影响受孕及胎儿发育的关键因素。对准妈妈和准爸爸而言,合理的饮食不仅关乎自身健康,更是为新生命的到来奠定坚实基础。今天,我们就来详细聊聊备孕饮食中的六大禁忌。
辣椒、花椒等辛辣食物,常常能为餐桌增添别样风味,让人食欲大增。但对于备孕人群来说,过量食用却隐患重重。辛辣食物易刺激消化系统,引发胃痛、消化不良、便秘等问题。而消化系统的健康,直接关系到营养的吸收与利用。任何消化上的小麻烦,都可能间接影响受孕几率,甚至对胚胎发育产生不良影响。因此,备孕期间,建议尽量减少辛辣食物的摄入,回归清淡饮食,选择易于消化的食物,为身体营造良好的孕育环境。
糖果、甜点、含糖饮料等高糖食物,是许多人难以抗拒的诱惑。然而,过量摄入高糖食物,会使血糖水平急剧升高,增加患糖尿病的风险。对于女性而言,孕期若患上糖尿病,不仅自身健康受到威胁,还可能给胎儿带来巨大儿、早产、畸形等不良后果。备孕期间,控制高糖食物的摄取,保持血糖稳定至关重要。不妨选择富含膳食纤维的水果和蔬菜,既能满足对甜食的渴望,又有助于维持血糖平衡。
咸菜、腊肉、香肠等腌制食品,以其独特的风味备受喜爱。但在加工过程中,大量的盐和其他调味料的加入,会产生亚硝酸盐等有害物质。这些物质不仅危害人体健康,还可能对精子和卵子的质量造成影响,大大增加胎儿畸形的风险。为了未来宝宝的健康,备孕期间应坚决对腌制食品说 “不”,选择新鲜、健康的食材烹饪美食。
1、均衡营养
女性的饮食结构对于卵巢健康至关重要。冷饮及生冷食物易使身体受寒,干扰正常的生理机能,应尽量避免。养成按时进食的良好习惯,确保身体获得稳定的营养供应。同时,多摄入富含维生素的水果和蔬菜,它们如同身体的 “抗氧化卫士”,能有效抵御自由基对卵巢组织的损伤。此外,豆制品含有丰富的植物性雌激素,对于维持卵巢的正常功能意义非凡,长期食用,不仅有助于卵巢保养,更是女性延缓衰老的秘诀所在。
2、坚持运动
体育运动是维持身体健康的关键。持续进行规律运动,能全面提升身体各脏器系统的功能。它促进新陈代谢,加快血液循环,为各个器官提供充足的养分,确保各系统间的协调运作。对于卵巢而言,规律运动能够延缓其功能衰退的进程。特别是长期在办公室久坐的女性,身体活动量严重不足,更应抓住机会多起身走动,积极参与适量运动,为卵巢健康注入活力。
3、作息时间规律
4、保持轻松愉悦的心情
1、改变精子和胚胎运行动线
子宫腺肌病患者子宫体积增大,子宫肌层增厚会使子宫腔形态发生改变。这就像本来需要两天走完的路程,一下子多出一天的距离,从而改变精子和胚胎的运行动线,导致着床失败。
2、子宫异常蠕动
子宫腺肌症会影响子宫收缩的频率、时间和幅度,影响精子运送和胚胎种植。
3、种植窗改变
有文献研究发现,47.2%子宫腺肌病患者种植窗子宫内膜处于非容受期改变,这个比例远远高于非腺肌病患者21.6%。许多种植窗口期的内膜标志物在子宫腺肌病患者都出现异常表达,降低了内膜对胚胎的容受性。
4、内膜蜕膜化不良
内膜表面氧化自由基增加,内膜的孤儿核受体表达下降,引起内膜蜕膜化不良,影响胚胎种植和发育,导致早期流产增加。
5、免疫被过度激活
子宫腺肌病的内膜中人类白细胞抗原-G(HLA-G)和白介素10表达增高,自然杀伤细胞毒性被激活,巨噬细胞表达改变增加免疫攻击效应,影响胚胎着床。
6、流产、早产等不良妊娠
子宫腺肌病患者妊娠后子宫质硬纤维化,妊娠期宫腔扩张受限,宫腔压力高,还有炎性因子如前列腺素的释放,增加子宫腺肌病患者流产、早产、胎膜早破的风险。
子宫腺肌病治疗
药物治疗
缓解疼痛、减少出血和促进生育是子宫腺肌病的主要治疗目标。但药物治疗的疗效是暂时性的,停药后症状复发,因此需要长期使用。
1.非甾体类抗炎药(NSAID)
主要用于缓解子宫腺肌病的疼痛,以及减少月经量。
2.口服避孕药
主要用于缓解子宫腺肌病的疼痛,以及减少月经量。
3、口服孕激素类药物
可缓解子宫腺肌病的疼痛,以及减少月经量。
4. 促性腺激素释放激素激动剂(GnRHa)
GnRHa是目前公认治疗子宫腺肌病的有效药物。一般GnRH-a主要用于试管婴儿治疗之前,或者腺肌病手术后,通过缩小病灶,改善内膜容受性,提高辅助生殖技术成功率或术后妊娠率。3~6个月的GnRH-a治疗可改善种植窗内膜。
5、曼月乐环
曼月乐环对子宫腺肌病痛经、慢性盆腔痛和月经过多均有效,其效果优于复方口服避孕药,可作为月经过多的子宫腺肌病患者的首选治疗。
6、生殖营养素
松康泉有效成分松瘤含有丰富的多酚类化合物,在不孕治疗中的应用主要有抑制前列腺素E2的产生,具有抗炎作用,同时抑制子宫收缩,可对抗子宫内膜炎、子宫内膜异位症及孕早期宫缩引发的流产,且安全性高。
手术治疗
手术治疗主要针对于重度的子宫腺肌症患者,有生育需求可以采取局部切除,再使用药物巩固治疗。对于没有生育需求的子宫腺肌症患者可以做子宫全切。
因患有子宫腺肌症进行试管治疗,一般推荐全胚冷冻策略,经药物或保留生育功能手术治疗,待子宫基本恢复正常或到达可妊娠时限后,行冷冻胚胎移植。冷冻胚胎移植前的预处理方法,首选GnRHa 治疗2-6 个周期,也可选用LNGIUS或其他药物。
腺肌病其实是一个最需要个性化管理的疾病,没有一个统一的方案。如果你备孕长期不怀,如果你反复流产,请一定不要忘记查一下腺肌病,可能这就是阻碍你抱娃的最大bug!
1、移植后生活习惯方面要注意哪些?
移植后你可以立即行走,休息15-20分钟后即可回家,如坐长途汽车等。胚胎移植后您可以根据自身情况进行洗头、洗澡,上下楼梯及一般的家务等正常的日常生活。
避免在腹部用热水袋等在腹部进行热敷;避免重体力劳动和大负荷的运动、酗酒及吸烟;预防感冒发烧及其它疾病,需及时来院就诊,向接诊医生说明情况,在医生指导下合理用药。
2、移植后腹痛怎么办?
移植后腹痛,是常见的患者主诉,多数患者都会因此而精神紧张,惴惴不安。其实移植后腹痛分两种。
假性腹痛:可能源于压力过大,精神紧张,过度关注。与正常自然怀孕相比,试管婴儿的患者付出的太多太多。胚胎移植后不知怎样善待这个肚子,恨不得用保险箱把肚子装起来。对偶尔出现的腹部不适,一过性的针扎样感觉,大可不必惊慌失措。可暂观察。偶然的肠痉挛也可导致下腹部短暂性疼痛。但如疼痛持续存在,逐渐加重,就需看医生了。
真性腹痛:如突然发生的剧烈腹痛,应及时去医院。取卵及移植后突然出现的腹痛应警惕有内出血的情况,还可能与卵巢嵌顿、扭转有关。常见于取卵较多,有腹水的患者。另外,阑尾也算是子宫的近邻,应重视急慢性阑尾炎引起的腹痛。
3、移植后腹胀胸闷怎么办?
移植后腹胀多与应用孕酮类药物,过度休息有关。
一般情况下,移植后适当休息2~3天,可以上班,只要不干重体力劳动,避免增加腹压的活动即可。但如患者促排卵期间及取卵后雌激素过高,取卵过多,就应多加注意。应警惕出现卵巢过度刺激综合症(OHSS)。主要表现为腹胀、胃部不适、尿少等症状,如逐渐加重,应立即去医院就诊。
取卵较多的患者如出现胸闷,平卧位加重可能与OHSS引起的胸腔积液有关,此时也应立即去医院就诊。
4、移植后出血怎么办?
移植后出血是比较常见的症状,也应区别对待。
常见的情况有:宫颈炎症、宫颈息肉。一般出血不会太多,可有少量血性分泌物。少量出血时应与你的主治医生沟通,咨询,必要时住院观察。如果出血较多,如月经量或超过月经量则要立即就近就诊。如果胚胎移植不成功,即便是出血,一般也不会超过月经量。
有些患者担心移植后流血是宫外孕。需要说明的是:在移植至查HCG日这段时间,不必考虑这个问题,即便是以后发生宫外孕,这时也无法检查、确诊、预防,至于治疗,则更无从谈起。
临近查血HCG日时的出血,可能与未成功月经提前来潮有关。但仍建议按时检查血的HCG,避免漏诊宫外孕及其它异常情况。
移植后一周左右的少量出血,可能与着床出血有关,不必紧张,维持原有的用药方案即可。
5、移植后阴道炎怎么办?接受大量雌激素治疗的患者,会引起阴道内糖原增加,酸度正高,局部细胞免疫力下降,适合假丝酵母菌也就是念珠菌的繁殖,引起炎症。这种炎症也就是外阴阴道假丝酵母菌病(以往称为霉菌性阴道炎)。
接受试管婴儿的患者因体内存在高雌激素环境,所以容易发生。主要症状是外阴瘙痒、灼痛、凝乳状或干酪样白带。如有不适,应去医院化验检查,必要时选择对胎儿无害的唑类阴道用药进行治疗。
一、改善线粒体功能
无论是精子还是卵子,染色体在减数分裂中都会经历复制-分离的过程,这个过程依赖于线粒体提供能量(ATP)来进行。因此,增强精卵的线粒体功能,均可减少减数分裂产生的异常。尤其是对于卵子而言,在受精之后,精卵的染色体在重组过程中,依靠的全部都是卵子线粒体提供的能量支持。
shawkea红景天通过提高抗氧化酶的活性,增强机体清除自由基的能力,保护生殖细胞不受自由基的损害,同时提高生殖细胞携氧能力,参与ATP代谢,调节机体能量代谢,因此被誉为日版线粒体优化剂。
二、给予足够的营养支持
现在的我们大多都处于热量过剩但营养不足的状态,尤其是微量营养。在2021年发布的生殖健康与补充多种微量营养素中国专家共识中也有指出,叶酸、维A、钙、锌等微量营养素,均在改善卵子质量,调控减数分裂时有不同的作用。因此,给予充足的营养支持,可减少减数分裂时出现异常的几率。
三、在医生指导下针对内分泌、免疫异常,以及男性精液异常进行治疗
四、良好的生活习惯
包括良好的饮食习惯、充足的睡眠、适当的锻炼等,尤其要注意戒烟戒酒、远离有毒物质、辐射、化学药物等会引起胚胎/胎儿染色体或基因突变的环境。
五、植入前胚胎遗传学检测
植入前胚胎遗传学检测(PGT,俗称第三代试管婴儿)技术通过筛选染色体正常胚胎进行移植进而生育健康宝宝,可以有效提高妊娠率、降低反复流产、胎停和出生缺陷的发生。
目前,医学上对于胚胎染色体异常问题并无治疗方法,只能提前预防。如有生殖备孕相关疑问,请私信或留言与我们联系!愿您早日实现希望,迎来好孕和幸福!